中国县域发展研究中心
THE CENTER FOR COUNTY DEVELOPMENT RESEARCH
周立、罗建章:“上下来去”:县域生态治理政策的议程设置——基于山西大宁购买式造林的多源流分析

作者简介:周立,中国人民大学农业与农村发展学院教授,博士生导师;罗建章(通讯作者),中国人民大学农业与农村发展学院博士研究生

文献来源:《中国行政管理》2021年第11期

摘要:本文以山西大宁购买式造林为例,发现科层制下“上下来去”的互动过程是央地关系在议程设置中的生动刻画。对议程设置进一步进行多源流分析,发现问题流引起了地方主政者“下情上达”的议程提出,政策流引起了中央“上情下达”的议程驱动,政治流推动了“上下来去”互动过程的形成,并启动了议程设置。本文在中国语境下对话了多源流分析和政策企业家驱动的已有认识,发现在中国生态文明建设中,三源流不可分离,议程设置由中央驱动。中央也不是一味发号施令,而是不断响应地方主政者的政策偏好与“下情上达”,由此,本文建立了中国体制下政策议程设置的“上下来去”分析框架。   

关键词:上下来去;议程设置;县域政策;生态文明;多源流理论



一、引言

生态环境治理是国家治理体系和治理能力现代化的重要内容。党的十八大以来,中央高层着力推动生态文明建设,贯彻绿色发展理念,地方政府的生态文明建设实践进程也明显加快。但是,当前生态文明建设仍面临着政策工具局限与传统治理困境,地方政府生态治理政策的议程设置更是亟待完善。中央政策虽好,地方如何落地?尤其是进入21世纪以来,生态文明建设不断面临生态治理理论与实践的挑战。在理论上,面临工业文明思维和新自由主义理论的诸多挑战。在实践上,面临“上有政策、下有对策”,“上面一阵风、下面一堆火”等政策刚性执行与弹性执行恶性循环“一阵风”现象的挑战。现有环境治理研究中的“环境库兹涅茨曲线”假说,忽略了政府在改善环境质量上的作用;自上而下的行政命令,则忽略了地方政府的积极性。因此,生态文明建设从理论,到实践,都需要找到有解释力的理论机制和分析框架,以及可复制的实践模式。本文拟在地方政府生态治理政策的议程设置上,使用多源流理论和上下来去模型,动态描摹地方生态治理政策的央地互动过程,以山西大宁购买式造林为例,展示地方政府生态治理的中国实践,并建立政策议程设置的“上下来去”分析框架。


二、“上下来去”模型:基于中国政策过程的多源流框架修正

(一)多源流理论

约翰·金登(John W·Kingdon)在《议程、备选方案与公共政策》一书中,基于“垃圾桶模型”,首先提出了多源流理论来解释政策过程。多源流理论认为“政策之窗”的开启既不能通过完全理性的线形思维决定,也不是渐进主义的既定模式,而是问题源流、政策源流与政治源流汇聚(为行文方便,下文分别简称为“问题流”、“政策流”和“政治流”)的结果:其一,问题流是由政府内部及周围的人们所注意到的问题所构成,主要推动问题纳入政府议程之中。政策制定者通常借助指标、焦点事件、危机和符号等因素,判断事件是否上升为社会问题。其二,政策流是由官僚、学者和研究人员等组成的政策共同体或政策网络,针对共同关注的某一问题解决方案,所形成的各种政策意见和主张,其核心作用在于推动备选方案和政策建议的产生。其三,政治流指对议程或政策出台有影响的政治和文化背景,主要由诸如公众情绪和利益相关群体偏好、执政党意识形态变化等因素构成。因而,政策议程是由问题流中的事件、紧迫性问题以及各类较明显政策偏好的参与者所决定的,备选方案的阐明过程,既受政策流选择过程的指引,也受相关领域幕后专家的影响;如果出现一个机会,能使三条源流汇合在一起的话,一个项目进入决策议程的可能性就会明显提高。金登认为,作为政策变迁的主要推动者,政策企业家是促成三条源流由相互独立到汇聚的关键,主要体现在政策企业家能够软化政策制定系统的过程、提供备选方案及促成问题与方案的结合。

(二)中国政策实践多源流理论的挑战

显然,多源流理论拓宽了政策解释能力的应用空间、更加重视非理性因素对政策议程的作用,并且强调了政策企业家和政策共同体的行动逻辑,对政策议程设置的发生逻辑,具有很强的解释功能,适用于分析政策制定中复杂的议程结构和议程设置环节。但是,在中国政策议程的情境下,金登的经典多源流理论,至少面临中国政策实践的如下两方面挑战:

1.各源流之间是否独立?在中国特色的科层制下,政策议程的各源流之间的关系,是否如金登所假定的,是相互独立的?显然不是,中国政策情境下源流之间存在层级关系:问题流由基层的指标数据、危机事件和反馈信息形成;政治流常由上层对国民情绪的把握、政府换届、利益集团形成;政策流处于承上启下的位置,由政策专家和备选方案组成。

2.政策之窗是否由政策企业家汇聚?中国的政治环境和党政一体的行政特征,其政策之窗是否还如金登所言,是由政策企业家汇聚的?显然也不是。金登认为政策企业家是促进多源流汇合的关键,但在中国情境下往往只有政策制定者才有能力通过组织或集体的力量来改变公共资源的分配。因此,需要结合中国具体的政策实践来对政策之窗是如何开启这一问题展开研究。

image.png

中国独特的公共政策实践,呼唤中国特色的政策议程设置理论。由于多源流理论基于西方的政治结构和制度安排,直接将其运用于中国政策过程分析,将会出现“水土不服”,许多学者们结合中国政策议程实践,对其进行本土化改造。例如,于永达和药宁以国务院机构改革动因为例,构建了“执政党的政治取向”、“允许表达的社会问题”和“具有相容性的备选方案”的多源流框架。赵德余基于校园危机事件,对政策共同体内部权威结构的“响应-决策”机制展开了分析,认为政策共同体内部结构与互动决定了能否做出实质性的政策响应。杨志军、支广东提出的新多源流模型关注议程是否完全确立和问题被成功解决,提供了“关键个人”的视角。此外,在政策议程的央地互动关系的代表性研究中,江永清使用多源流模型对双创政策的案例分析发现,政治流决定问题流,体现为行政部门主导政策议程、准立法部门执行政策目标,但这有待结合本文生态治理政策议程进行检验。刘河庆通过研究地方政府对中央农村政策采纳的内在机制发现,自上而下的压力越大,地方政府的政策采纳意愿越强。基于中国的政策过程现实,王绍光依据政策议程提出者的身份与民众参与的程度,区分了六种政策议程设置的变迁模式,并认为随着专家、媒体及公众等利益相关群体的影响力增加,一改政府主导的“自上而下”的政策议程模式,其中,内参(借力)模式和上书(外压)模式在一定程度上展现了政策议程的上下互动过程。

(三)“上下来去”:基于中国经验的政策过程理论

构建中国本土化公共政策过程模型必须借助两种资源,一是政策理论,二是公共政策的社会实践。为了进一步打开中国政策议程中央地互动的“黑箱”,本文从购买式造林这一生态治理政策实践出发,汲取宁骚关于中国经验的“上下来去”模型,借鉴“多源流”理论的合理内核,提出基于中国本土经验的“上下来去”模型,以期将“上下来去”的哲学思辨转化为一般性的政策过程解释模型。

宁骚在《公共政策学》一书中,提出了基于中国经验的“上下来去”政策过程思想。在以中国公共政策实践为原型的政策过程理论模型中,由于政策制定在认识论上是一个从“形而下”到“形而上”的过程,而政策执行过程在认识论上是一个从“形而上”到“形而下”的过程,因而整个政策运作过程被称为“上下来去”模型。在“上下来去”过程中,政策的社会认识过程为政策的社会操作过程提供观念上的指导,而政策操作过程则把抽象的认识和理论,转换成具体的政策,并将政策转化为社会现实。

上下来去模型在理论和实践两个层面具有强大的解释力。在理论上从以下四方面与西方理论展开对话:第一,弥补了政策阶段理论中完全理性人的缺陷,认为政策在上下层级的循环往复过程中,促进了政策制定者逐渐形成对现实问题的趋近真理的认识;第二,坚持“摸着石头过河”的原则与渐进主义模型所要求的一致性,促使了政策边际性变革的改进与调试;第三,强调了“群众-领导”、“民主-集中”的关系,突破了Dye精英主义模型中过分强调精英在政策过程中的绝对主导力量,以及政治精英不能与社会精英建立联盟的假定;第四,注重将公共政策制定放在环境中进行考察和解释,与政治系统模型能够相互解释、相得益彰。在实践过程中,“上下来去”模型能够理顺政策稳定与政策变通的关系,即保持中央统一政策精神的前提下,地方政府在自由裁量权的空间范围内,如何根据地方知识和特殊性对中央政策进行具体化处理和政策文本再生产。“上下来去”的央地互动显得愈发重要,这就要求中央在特定治理情景中设定政策目标并决定政策实施的优先顺序,赋予地方反复试验空间,鼓励地方政府开展政策试验,将政策的“正确性”判定交由执行过程,建立“上下来去”政策调整过程,从而保证公共政策的创新性、灵活性和有效性。


三、案例背景:“一个战场打赢两场战役”的政策选择

林业是生态文明建设的重要基础,山西大宁地处黄河中游“几字型大拐弯”东侧的晋西黄土高原残塬沟壑区,生态系统脆弱,同时又在打蓝天保卫战和脱贫攻坚战,政策目标多元,政策议程设置复杂性突出。政策试验是中国政策过程中所特有的一种政策测试与创新机制。本文选取山西大宁购买式造林政策的议程设置过程进行案例分析,具有代表性和可行性1:第一,大宁是我国中西部地区县域资源相对匮乏的生态经济缩影,但四年购买式造林政策的实施,使大宁成为了中西部地区生态转型发展的成功典型。第二,购买式造林政策作为生态文明建设的地方实践,与中央政策倡导不断互动,是县域生态治理政策央地互动的鲜明样本。

(一)生态与贫困:经济发展的两大掣肘

大宁县是一个以种植业为主的典型农业县,也是吕梁山生态脆弱区治理的重点县。全县地域面积96218.81公顷,2019年常住人口6.62万人,其中农业人口5.2万人,全县地区年总产值9.43亿元。在2016年购买式造林政策出台实施之前,生态环境脆弱和脱贫攻坚,是大宁县经济发展的两大制约因素。

林业在大宁县农业产业结构中占据重要地位,2017年全县农业总产值为1.46亿元,其中林业产值为5530.4万元,占比为37.87%。大宁县规划为国家限制开发区中的国家生态建设区,属黄土高原丘陵沟壑水土保持生态功能区,在山西省林业功能分区中属于晋西黄土高原防护经济林区。全县林地总面积117.12万亩,其中林地52.32万亩,未成林地22.55万亩,宜林地13万亩,森林覆盖率仅为36.23%,具备了实施退耕还林和发展购买式造林的初步条件,也具备通过植树造林实现生态脱贫和推动生态文明建设的巨大潜力。

(二)两大攻坚战交汇:贫困县面临历史性考验

“刚打完蓝天保卫战,又开启了生态保卫战和脱贫攻坚战”,笔者调查中,当地林业部门主管对这个贫困县面临的历史性考验,做了如上总结。2010年,大宁县在《全国林地保护利用规划纲要(2010-2020)》的指引下,制定了《大宁县林地保护利用规划(2010-2020)》(以下简称《规划》)。这是在集体林权改革完成的基础上,推行的大宁县第一个中长期林地利用保护规划,对推动生态文明建设具有战略性意义。与此同时,2015年中央扶贫开发工作会议释放出减贫新信号——坚决打赢脱贫攻坚战,这是大宁县当时作为国家级贫困县面临着两大攻坚战的历史性考验。

(三)政策目标:一个战场打赢两场战役

在两大攻坚战交汇的背景下,2016年大宁开始了购买式造林政策的试点。自然而然,打赢生态文明建设与脱贫攻坚两大攻坚战,就成为了购买式造林政策的主要目标。2016年黑茶山“市场化造林”提出者王金龙履新大宁县县委书记,并于同年将“黑茶山经验”在大宁县开展部分试点。借助2018年山西省出台《一县一策重点攻坚深度贫困县的意见》中的“10+1”模式,即“共享政策10条、专享政策一县一条”2的契机,升格为全县推广的县域生态治理政策。该政策的亮点在于,造林项目由林业主管部门指导、辅之农信系统的“造林贷”及国有林场育苗基地等相关配套,并且林农得到了广泛的动员。与以往工程式造林不同,县级财政专项资金预付项目30%作为启动资金,项目验收通过,符合成活率要求后支付尾款,这使得造林收益与成活率挂钩,改变了过去有人造林、无人护林的局面,实现了“再造绿水青山”。

(四)政策成效:再造绿水青山,探索出扶贫攻坚的大宁模式

截至2019年,大宁县累计完成购买式造林21.67万亩,群众参与收入达6573万元。其中,2018年完成8.29万亩,2019年完成7万亩,2020年将完成1万亩造林计划。森林覆盖率由2015年的25.96%上升到2019年的36.23%,同时全年空气质量优良天数达到317天。购买式造林与脱贫攻坚有机衔接主要体现为,在政府层面,大宁县自2016年11月开始购买式造林试点,至2018年底共完成造林15299工次,项目总投资12338.56万元,实现了扶贫资金的有效配置的同时,2019年全县累计脱贫80个贫困村6343户17470人,贫困发生率下降至0.4%。在集体层面,造林工程实行三年购买,发挥了赋权于民、推动集体和群众双增收的作用,仅第一期就已实现了劳务收入4791万元,贫困户人均增收4000元。实现了由“输血式”扶贫到“造血式”扶贫的转变。


四、购买式造林的政策议程设置

(一)问题流:资源经济转型如何破题?

购买式造林政策的出台,是县域内多问题交汇相互作用的结果,而县域内多问题冲突与交汇,来源于中央赋予地方的四大主要任务。

1.首要任务

打赢两大攻坚战。2010年,大宁县在《全国林地保护利用规划纲要(2010-2020)》的指引下,制定了《大宁县林地保护利用规划(2010-2020)》(下称《规划》),这是在集体林权改革完成的基础上,推行的大宁县第一个中长期林地利用保护规划,对推动生态文明建设具有战略性意义。2015年,大宁县的森林覆盖率突破30%,但距离《规划》预期的35.76%仍有差距,进入规划实施的攻坚阶段。同年,中央扶贫开发工作会议释放出减贫新信号——坚决打赢脱贫攻坚战。大宁县作为国家级贫困县,面临着同时打赢两大攻坚战的历史性考验。动员贫困户参与造林成为打赢两大攻坚战的一项重要举措。为此,大宁县制定了三步走的规划:一是强化责任,二是集中攻坚,三是精准施策。因此,两大攻坚战是购买式造林政策问题流的第一大支流。

2.生态转型

治理大气污染。在“绿水青山就是金山银山”的“两山理论”号召下,山西省建设资源型经济转型发展示范区的政策,成为购买式造林政策出台的历史机遇。山西省作为能源大省,面临巨大转型压力。山西省社科院曾在2002年通过全面核算的方式,测算出全国第一个省级“绿色GDP”。据测算,山西省每年的环境污染损失大约占到GDP的15%左右,新增的GDP大约在9%左右。如果计算环境污染损失,山西省每年新增的GDP基本上都被环境污染损失抵消了。2008年,大宁县所在的临汾市在国际环境研究组织出具的“全球污染最严重的十大城市”榜单中,位列第五3。根据国内PM2.5数值的官方披露,临汾曾是蓝天保卫战“差等生”榜单的常客,这从侧面说明大宁县存在较为严重的大气污染问题。因此,如何打赢蓝天保卫战,把脱贫攻坚与生态建设有机结合起来,实现生态转型是购买式造林政策出台的又一问题流。

3.生态建设

啃下天保工程硬骨头。大宁县位于黄河中游,处于天然林资源保护工程(简称“天保工程”)核心位置。大宁天保工程项目绩效,直接影响整个天保工程从试点到扩大覆盖面的跃迁。天保工程项目实施前,大宁山体滑坡、水土流失及泥石流等自然灾害频发。全县林业用地占土地总面积的78.6%,但森林覆盖率仅为36.5%,林木绿化率仅为30.15%,远低于全国平均水平。因此,推进天保工程的公益林建设、改变生态环境脆弱,是大宁生态建设必须啃下的硬骨头。

4.乡村振兴

构建巩固拓展脱贫攻坚成果长效机制。2018年,大宁县提出“‘七彩大宁’谋未来”的口号,将精准扶贫和县域经济发展相结合,将短期的脱贫攻坚与长远可持续发展相衔接。然而,大宁县作为深度贫困地区,农村发展弱质化、集体产权虚置化、乡村社会空心化和基层组织乏力、集体增收无路、群众致富困难等发展不平衡不充分的问题日益凸显,严重制约着攻坚深度贫困、实现乡村振兴、全面建成小康的进程。

根据笔者访谈,以上四项政策任务,是上级部门规定的近几年的重点任务,也是中央对地方考核的的重点内容,自然是地方主政者要重点关注的内容。所以,政治任务和现实约束的双压力,推动了地方主政者必须要积极开启一项能够破解上述难题的政策议程,购买式造林在解决问题的诸多方案中脱颖而出。

(二)政策流:政策共同体的共同诉求形成政策方案

政策共同体是一种相对稳定的结合体,其成员来自于范围广泛的组织,他们被置于一个共同的持续基础之上来解决政策问题,这些问题永久性地驻扎在每个政策来源的周围。与西方“议行分离”的民主政体相比,在中国民主集中制规则下,多数政策的决策规则实质上是“议行合一”。例如,全国人民代表大会授权的政策决策机构(国务院)本身就具有实施政策的权力,通常政策决策层和地方政府以及基层官僚一起,构成了政策共同体。因此,在政策共同体内,沿袭着“议程提出-议程传递-议程响应”的路径,在决策层完成政策决策和制定的同时,可以非常迅速地将之付诸实施,并带来政策产出。通过对政策共同体的归纳分析,能够梳理出各层级中的典型代表、政策聚焦的环节、影响方式、行动资源及政策目标。用以解答为何在政策方案备选框中存在多种选择,而最终结果为何是购买式造林政策?

1.地方追随中央决议,产生同源偏好。在以行动者为中心的分析框架中,中央领导的重要性被先验地视为比地方干部更为突出,因而通常将在正规权力架构中占据重要地位的一群行为主体看作主要的行为主体,形成了“中央偏好”。总体来看,省级林业部门在中央每个决议公布后,随即出台地方性的指导意见来实现政策的偏好同源。因此,生态文明建设的转型方案进入了县域地方主政者的备选框内。

2.地方主政者偏好。偏好理论认为,行为主体在先前成功的实践,会为后续的选择提供路径依赖。购买式造林政策的出台,是“购买式造林”生态扶贫机制的政策实现。其源头最早追溯到2013年,时任山西省黑茶山国有林管理局局长王金龙提出了“购买式造林”生态扶贫机制(当时称作“市场化造林”),将造林、护林、营林统筹到这一机制之中,并在魏家滩林场试点300亩,试图解决“有人造林、无人护林”的三大难题:第一,制度成本高。造林资金从财政划拨到栽种苗木,扣除中间层级较高的制度成本,实际造林资金很少;第二,营护林木的积极性低。造林的成活率与造林者的经济利益不相关,导致“有人造林、无人护林”的窘境;第三,经济效益较低。由于缺乏森林市场,无法发挥经济效益来推动生态效益的可持续发展。购买式造林通过流程再设计,让市场主体进入造林环节,在自负盈亏的前提下保证成活率,在不同程度上克服了传统造林流程的弊端。2014年底,黑茶山国有林场完成了4.63万亩的尝试。因此,地方主政者具有丰富的林业领域工作经验,由于长期实践形成了选择偏好。

3.林区试点升格为县域政策。2015年4月16日,山西省林业厅发布了《关于积极稳妥推行购买式造林促进林业发展提质增效的指导意见》,将当时黑茶山的市场化造林经验向山西省全省林业系统推广。2016年8月,“购买式造林”生态扶贫机制的早期设计者和实践者王金龙履新大宁县县委书记,政策企业家获得了县域政策制定的权限。同时,大宁县当时拥有一支经验丰富的造林专业人员组成的专业合作社造林领办人队伍,具备了县域生态治理政策的组织和行动基础。此外,2017年10月,国务院印发的《关于政府向社会力量购买服务的指导意见》能够扩展到农林牧渔领域5,为购买式造林政策的出台提供了政策依据。

购买式造林的实施,在大宁也有前提的政策铺垫。2015年10月,大宁县委、县政府出台了《大宁县生态扶贫实施意见》、《大宁县购买式造林工作实施方案》、《进一步推进扶贫攻坚造林专业合作社组建工作的意见》等文件,通过山西省深化改革给予国家级贫困县“一县一策”的县域政策试点支持,并借助王金龙大宁履新的契机,在2016年将林场试点的购买式造林生态扶贫机制,转化为县域生态治理的购买式造林政策。

4.政策主要意涵。购买式造林,即“由市场主体按照政府规划和标准自主造林,经过验收合格后由政府购买所造的林木”。这项生态治理实践与反贫困治理相结合,体现在组建的合作社中贫困户占比不低于80%,通过以工代赈的方式增加贫困户的收入,也是一项政府主导、集体响应及贫困户参与的政府购买社会服务创新。

购买式造林的政策效能在于,破解“有人造林、无人护林”的传统难题。其中,健全的劳务发放和成果验收机制是发挥政策效能的关键。在购买式造林政策中,首先,政策的实施资金由县级财政部门统筹的脱贫攻坚专项资金提供,并在林业部门考核期内评估合格后划拨资金,破解了造林制度成本高的难题;其次,造林规划的具体实施由造林专业合作社实施,并承担管护责任,而农户以林地入股合作社参与民主管理与决策,并参与经营与利润分配,破解了护林积极性低的难题。最后,通过搭建了县域生态治理的平台,创造了深度贫困地区农户在地就业的机会,打通中间环节让农户承揽工程,破解了经济收益低下的难题。

因此,如表1所示,中央政府将生态文明建设视作基本方略后,省级政府的紧密跟随形成了偏好同源,提供了资源型经济转型的备选方案。与此同时,地方主政者的偏好出现在政策备选框中。因此,在县域政策制定者作出提案后,上级政府予以批示。县域制定者进而予以县域资源倾斜来推动了执行部门与专家智库的政策参与和政策执行,合作社和贫困户在政策产出的激励下响应。由此,形成了“上情下达”的中央号召-政策制定-政策响应的政策共同体。

image.png

(三)政治流:党政力量促成央地偏好同源

根据多源流理论,政治流包括了国民情绪、政府换届和地方选举。转换到中国的现实情境,购买式造林政策的政治流主要包括中央倡导、各级主导与政策企业家相匹配,共同营造了购买式造林政策的政治环境。

1.中央倡导。党的十八大以来,地方政府生态文明建设的决策明显加快,如表2所示,中央相继出台了《关于加快推进生态文明建设的意见》和《生态文明体制改革总体方案》,并出台了与之配套的《关于政府向社会力量购买服务的指导意见》,为地方生态治理创新提供了契机,标志着我国已进入生态文明建设的新阶段。

2.各级主导。以山西省的各级部门为例,在中央发出生态文明建设倡导后,各级积极响应并结合地方现实情况,主导出台了落实生态文明建设的具体指导意见。同时,回应下辖的实践作为典型经验推广,发挥了政策议程中承上启下的作用。

image.png

image.png

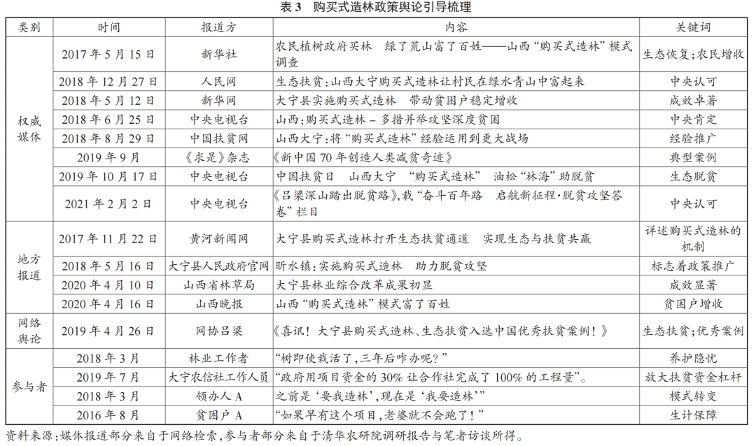
3.政策企业家。政策过程理论认为,政策企业家指通过组织、运用集体力量来改变公共资源分配方式的人。在购买式造林政策的议程设置中有两类政策企业家。其一,以县委书记为代表的体制精英,在中央倡导下结合公众情绪,通过政策议程实现政治资源向自身政策偏好选项的倾斜,推动了政策议程。其二,以造林合作社领办人为代表的体制外精英,这类群体抓住政府换届的机会,以先前造林的实践经验作为落地生态文明建设的有益探索,并呼吁更多林农参与以解决生计问题,推动了舆论议程和公众议程。

购买式造林政策在县域取得成效后,省政府以晋政办发〔2018〕107号文件在全省推广。接着,山西省购买式造林模式入选第二届中国优秀扶贫案例,被2019年第17期《求是》杂志《新中国70年创造人类减贫奇迹》一文作为典型案例刊登。

(四)“上下来去”:三源流汇聚的关键

在生态文明建设的背景下,“上下来去”的互动是促成多源流汇聚的关键,而中央高层驱动是“上下来去”互动过程的启动力量。“上下来去”模型认为,政策体系的运作是上下互动的过程。中国公共政策实践为原型的政策过程理论模型中,政策制定在认识论上是一个从“形而下”到“形而上”的过程。

1.“上情下达”:中央驱动,地方跟随。在中央层面,生态文明建设于2012年正式提出,直至2015年国务院相继出台《关于加快推进生态文明建设的意见》和《生态文明体制改革总体方案》来推动生态文明建设的进一步落地。与之相应,山西省委不到一年内出台《山西省生态文明体制改革实施方案》,实现了在议程设置层面的跟随。

2.“下情上达”:行政主导,主政者偏好上升为政策意志。2013年,时任山西省黑茶山国有林管理局局长王金龙提出了“购买式造林”生态扶贫机制(当时称作“市场化造林”),将造林、护林、营林统筹到这一机制之中,试图解决“有人造林、无人护林”的三大难题:制度成本高、护林积极性低和经济效益低。2014年底,黑茶山国有林场完成了4.63万亩的尝试,并于2015年代表山西省接受国家级验收,取得“面积核实率、面积合格率、作业质量”三个100分的优异成绩;2016年该局省级复查取得98.1分的好成绩,排名全省第一,成为了“打造生态画卷的实践样板”,得到了国家层面的褒奖和基层的肯定。由于政策一统性与地方主政者偏好存在高度一致性,因此,这项县域生态治理政策避免了政策一统性与执行灵活性存在悖论。2016年8月,“购买式造林”生态扶贫机制的设计者王金龙履新大宁县县委书记,面临着生态建设和脱贫攻坚的发展进路,主政者将其成功经验上升为政策意志,从备择政策框中选取了购买式造林政策。

image.png


五、结论与讨论

现有关于央地关系的研究,更多强调了地方服从中央的不平等结构,其结果要么是唯唯诺诺,要么是阳奉阴违。本文对多源流理论和县域生态治理政策的实践分析,让我们看到科层制背景下,不仅有上下尊卑、上令下行的一面,也有央地互动、协同共治的另外一面。在民主协商制度和信息流动越来越公开透明的情况下,“央地共治”的现实情境越来越多,其中,购买式造林政策是央地合作-互动议程设置的典型案例。本文以大宁县购买式造林为例,对县域生态治理的政策议程设置过程进行了分析,主要结论如下:

1.“上下来去”模型是基于中国本土化经验对“多源流理论”的修正,解释中国情境下政策议程的央地互动关系的一个描述性模型,从属于政策过程理论的中层理论。上下来去的互动过程,是央地关系在议程设置中的生动刻画,也是促进三源流汇合、开启政策之窗的关键。

2.央地上下来去的互动过程,适用于多源流分析,核心逻辑在于:在问题流上,政策制定者偏好与现实约束条件相匹配,引起了地方主政者“下情上达”的议程推动。在政策流上,中央与地方的政策偏好同源,地方主政者偏好出现在备选方案中,引起了中央“上情下达”议程驱动,并促使了政策共同体的形成。在政治流上,中央驱动、各级主导与政策企业家响应相匹配,形成了上下来去互动过程,并启动了议程设置。

3.中国体制的科层制下,中央高层居于议程设置的主导地位,但也必须考虑地方政府的政策偏好。生态文明建设由中央高层提出,是关乎人类前途命运的伟大构想,但如何将这一构想付诸地方实践?本文引进消化吸收了经典三源流理论,并在中国情境下进行符合国情实际的分析,一方面走出了三源流各自独立的西方分权施治假定,另一方面走出了政策企业家开启政策之窗的个体主义假定。认为高层驱动开启的上下来去互动过程,是实现三流汇聚的关键。但是,中央高层必须同时考虑地方主政者的政策偏好,避免政令不出中南海。

image.png

基于本文研究,期待未来更进一步完善地方政策议程设置。一方面,在指标数据、危机事件、反馈信息等传统问题流之外,进一步发挥公众议程(国民情绪)、利益结构(利益集团)等政治流的作用,以上下互动的方式,启动政策议程的提出。另一方面,发挥专家智库(政策专家)和各类媒体作用,提出备选方案,使得政策流和央地间互动协作形成政策流的配合,促进三源流快速汇聚融合,解决久拖不决问题,并进一步促进各层级间“上下来去”的良性互动。